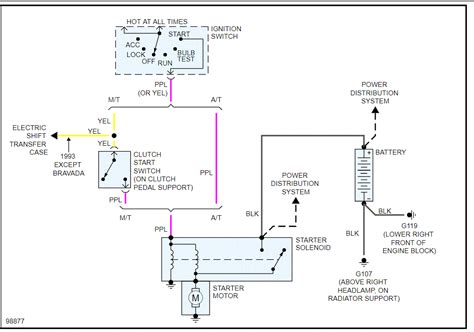
43 s10 wiring diagram
HONDA - Car PDF Manual, Wiring Diagram & Fault Codes DTC Warning system Wiring Diagram of 1997 Honda CR-V. I have a 2000 Chevy Blazer S10 the VIN number is 1 GNC t18w4yk230490 may I please have the wiring diagram for the engine the harness and all to the engines fucked I need to get all the wires hooked up correctly the wiring room is... Wiring Diagram | Toyota Nation Forum | 10th Gen Addict 10th gen write-ups have the fogs wiring breakout behind the glove box. Seems like an easy mod one the correct wiring is located. Not a wiring diagram, but here's a DIY showing how to wire the fogs to a switch. Not quite sure if this is what you're looking for, but I figure I'd share anyway.
Rob (Thursday, 10 December 2020 01:12) AUDI 80 Schematic wiring diagram. Audi 100 Service Repair Manuals PDF. 10.4Mb. Download. Hyundai HB20 2017 - PDF Owner's Manuals.pdf.

S10 wiring diagram
Headlight Wiring Diagram 98+ | S-10 Forum Does anyone have a copy of the wiring diagram for the 98+ s10/blazers? I have a 2001 blazerX and the right highbeam does not work and it is not the bulb... Headlight Wiring Diagram 98+. Jump to Latest Follow. Cummins Wiring Diagrams - MHH AUTO - Page 1 1 10-19-2015, 10:21 PM (This post was last modified: 04-24-2016, 04:19 PM by zdsSF.) Cummins Engine Wiring Diagrams. I'm going to share all cummins wiring diagrams. I will try to add 2-4 new diagrams every day. Mercedes Wiring Diagrams, Technical Schematics Etc * After about 10 seconds an audible signal sounds and the new remaining distance/remaining time is shown for about 10 seconds. The fwd interior light, wipers and indicators stopped working. Is there a common relay and do you have a wiring diagram for my car?
S10 wiring diagram. PDF Document Overall M electrical. Wiring diagram. Provides circuit diagrams showing the circuit connections. The actual wiring of each system circuit is shown from the point where the power source is received from the battery as far as each ground point. 27 Volvo Trucks Service Manuals Free Download - Truck manual... Download. Volvo Aw71 Service Repair Manual.pdf. 10.5Mb. Download. Volvo FM7, FM10, FM12 LHD Wiring Diagram Group 37 Release 02.pdf. Electric circuit wiring diagram ignition and steering-wheel J10 Main wiring harness/near central electric system, circuit 30. PE82.10-S-2200-60A. Legend for wiring diagram of turn signal/ hazard warning lamps. Toyota — Электросхемы Для Автомобилей WIRING-DIAGRAMS.
Mercedes Wiring Diagrams, Technical Schematics Etc * After about 10 seconds an audible signal sounds and the new remaining distance/remaining time is shown for about 10 seconds. The fwd interior light, wipers and indicators stopped working. Is there a common relay and do you have a wiring diagram for my car? Cummins Wiring Diagrams - MHH AUTO - Page 1 1 10-19-2015, 10:21 PM (This post was last modified: 04-24-2016, 04:19 PM by zdsSF.) Cummins Engine Wiring Diagrams. I'm going to share all cummins wiring diagrams. I will try to add 2-4 new diagrams every day. Headlight Wiring Diagram 98+ | S-10 Forum Does anyone have a copy of the wiring diagram for the 98+ s10/blazers? I have a 2001 blazerX and the right highbeam does not work and it is not the bulb... Headlight Wiring Diagram 98+. Jump to Latest Follow.
Comments
Post a Comment